首页
>要闻动态>部门动态

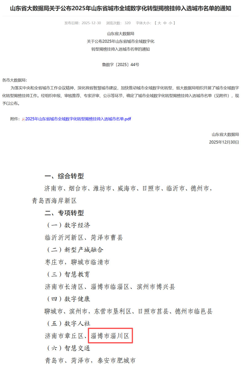
淄川区入选山东省城市全域数字化转型揭榜挂帅城市

发布日期: 2026-01-07 10:33:28 浏览次数: 字体:[ ]

近日,省大数据局公布了《山东省城市全域数字化转型揭榜挂帅入选城市名单》,我区凭借数字人社领域的先进实践与特色优势,成功入选数字人社专项转型城市。



近年来,我区坚持以数字强区建设为统领,全面推动城市全域数字化转型,持续夯实数字底座、做强数字经济、优化数字治理、提升数字服务,在智慧城市建设和数据赋能方面取得扎实成效。成功入选省级四星级成长型新型智慧城市,累计打造智慧社区31个;成功获批全省首批数字经济特色集聚区建设试点,入选省级数据要素市场化配置改革“揭榜挂帅”榜单1项、数据要素综合试验区建设专项试点1项;在全省智慧城市扩面打榜和“数据要素×”大赛中连获佳绩,获一等奖1项、二等奖3项、三等奖4项、上榜8项。

数字人社领域,我区打造线上、线下相融合的就业服务平台,“数智就业”建设成效显著,抖音直播带岗模式全国领先;“淄川就业”小程序作为全省第一个接入AI大模型的“数智化”就业服务平台,功能覆盖AI选岗、企业用工、政策咨询及业务经办等数字场景,为企业和群众提供更精准、便捷的公共就业服务,成功入选全省首批“数智就业”服务区试点建设单位。

下一步,淄川区将以此为契机,通过“场景牵引、数据赋能、产业提质、生态协同”四轮驱动,优化一体化大数据平台县级节点、城市大脑等系统作用,切实提升数据支撑与城市治理效能,进一步探索城市全域数字化转型“淄川路径”。

作者:区大数据信息服务中心

【打印本页】【关闭窗口】