淄川区人民政府
淄川区教育和体育局
首页
政务公开
政府信息公开
公共企事业单位信息公开
淄川中学
财务信息
收费信息
标题:
淄博市淄川中学收费信息
索引号:
11370302MB2858318T/2026-5253937
文号:
发文日期:
2026-04-23
发布机构:
淄川区教育和体育局
淄博市淄川中学收费信息
发布日期:2026-04-23
字号:
大
中
小
|
打印
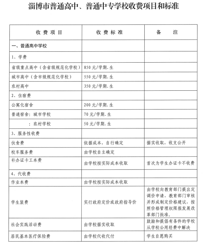
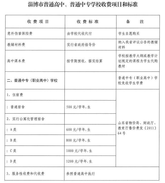
淄博市淄川中学收费信息
收费依据:
淄博市发展和改革委员会 淄博市财政局 淄博市教育局关于规范公办中小学收费管理有关问题的通知
分享:
扫码使用手机浏览本页内容