淄川区人民政府
| 标题: | 淄川区般阳中学2023年艺体特长生招生录取工作实施方案 | ||
|---|---|---|---|
| 索引号: | 11370302MB2858318T/2023-5353339 | 文号: | |
| 发文日期: | 2023-05-23 | 发布机构: | 淄川区教育和体育局 |
淄川区般阳中学2023年艺体特长生招生录取工作实施方案
根据《淄博市2023年中考招生工作意见》(淄教字〔2023〕5号)相关要求,结合我校实际,制定本方案。
一、招生计划、范围及对象
(一)招生计划
2023年共招收艺体特长生75人。其中,体育类包括田径10人,男足5人,健美操30人(技巧方向,男18人女12人);艺术类包括音乐8人,舞蹈7人,美术10人,书法5人。
(二)招生范围
健美操项目面向全市招生,其他均为面向全区。
(三)招生对象
满足普通高中基本录取条件,且在艺术和体育等方面有一定特长考生均可参加特长生报名。其中,音乐类舞蹈项目考生还应满足净身高170cm(男)、160cm(女)的条件。同时,以艺体特长生录取的学生在三年学习期间必须参加专业训练,参加学校以及上级部门组织的各种比赛,且不得改变专业方向。
二、报名方式
报名采取网上报名方式,不接受现场报名。
6月5日8:00—6月8日17:00期间,考生关注微信公众号“淄博市淄川区般阳中学”,在报名窗口按照要求填报相关信息进行报名,考生无须打印艺体特长生考试准考证,考试时持淄博市2023年初中学业水平考试准考证参加专业考试。
三、专业测试安排及合格证发放
(一)测试时间
6月18日 8:30
所有考生须在8点前从东门进入学校,开考半小时考后不再允许考生进入考试场地。
(二)测试地点
淄川区般阳中学(淄川经济开发区苏相路1号)
(三)测试办法及标准
专业测试办法和评分标准见附件《般阳中学2023年艺体特长生专业测试办法》。
(四)注意事项
考生须持《淄博市2023年初中学业水平考试准考证》按时到达考试地点,根据各专业的具体测试要求参加专业测试。体育类专业考生还需上交县级以上医院(含县级)出具的身体健康证明和人身意外伤害保险证明,体育达二级及以上等级的运动员带证书原件及复印件。健美操考生有运动员等级(技巧、蹦床、体操、艺术体操、健美操、武术套路等项目)证书达到国家二级运动员称号及以上的或参加全国(技巧、蹦床、体操、艺术体操)等锦标赛、冠军赛取得前六名的成绩的,须带相关证书原件、复印件。
(五)成绩公布及专业合格证书发放
考生专业成绩经全部评委签字和学校负责人并加盖单位公章后于6月22日前在我校微信公众号公布,并分别报市、区教育行政部门备案。专业测试成绩达到60分以上(含60分)的考生,方可认定专业合格。专业合格证书按各专业计划数1:3的比例发放,如合格人数达不到该比例,则按照实际合格人数发放合格证。
四、志愿填报及录取
(一)志愿填报
7月1日,获得般阳中学专业合格证且初中学业水平考试成绩达到最低控制分数线的考生,登录淄博市中考招生信息管理平台(http://zkzs.zbedu.net/)特长生志愿填报模块,填报淄川区般阳中学并确认。
(二)录取原则
1.健美操专业(技巧方向):考生有运动员等级(技巧、蹦床、体操、艺术体操、健美操、武术套路等项目)证书达到国家二级运动员称号及以上的或参加全国(技巧、蹦床、体操、艺术体操)等锦标赛、冠军赛取得前六名的成绩,免试录取。专业成绩合格,前五名文化课分达到150分,第六名及以后文化课达到160分的获得录取资格,按专业成绩排名由高到低录取。2.田径、男足:考生有运动员等级证书达到二级及以上的,免试录取。专业成绩合格,前三名文化课成绩达到210分,第四名及以后文化课成绩达到220分的考生获得录取资格,按初中学业水平考试成绩占30%、专业成绩占70%的比例计算综合分。综合分=(初中学业水平考试成绩÷470×100)×0.3+专业成绩×0.7。3.音乐专业:音乐类专业合格,专业成绩前三名文化课成绩达到230分,专业成绩第四名及以后文化课成绩达到240分的考生获得录取资格,按初中学业水平考试成绩占50%、专业成绩占50%的比例计算综合分。综合分=(初中学业水平考试成绩÷470×100)×0.5+专业成绩×0.5。4.舞蹈专业:专业合格,专业成绩前三名文化课成绩达到230分,专业成绩第四名及以后文化课成绩达到240分的考生获得录取资格,按初中学业水平考试成绩占50%、专业成绩占50%的比例计算综合分。综合分=(初中学业水平考试成绩÷470×100)×0.5+专业成绩×0.5。5.美术专业:专业合格,专业成绩前三名文化课成绩达到240分,第四名及以后文化课成绩达到250分的考生获得录取资格,按初中学业水平考试成绩占50%、专业成绩占50%的比例计算综合分。综合分=(初中学业水平考试成绩÷470×100)×0.5+专业成绩×0.5。6.书法专业:专业合格,专业成绩前三名文化课成绩达到250分,第四名及以后文化课成绩达到260考生获得录取资格,按初中学业水平考试成绩占60%、专业成绩占40%的比例计算综合分。综合分=(初中学业水平考试成绩÷470×100)×0.6+专业成绩×0.4。7.其他情况:专业成绩如出现并列分数,则参考考生语数外成绩,根据三科成绩之和由高到低录取。若考试科目成绩相同,则先参考会考科目和综合素质评价等级,高等级多者优先录取。7月3日前依据专业测试和初中学业水平考试成绩择优确定预录取名单,网上公示无异议后,报区教体局审核确认并提交招生管理平台,由市教育局复核并公布录取结果。
五、工作要求
(一)精心组织、周密安排
所有工作人员要本着对学校负责、对考生负责、对自己负责的态度认真完成各项工作,严格遵守相关工作纪律和要求。严格按照疫情防控工作要求,保障好广大考生、考试工作人员的生命安全和身体健康。考试过程全程录像,采取本校评委和外聘评委相结合方式组织考试。
(二)切实保证考试安全
考务人员要维护好考场秩序,配备医护人员,确保考生考试安全。体育特长生考试时必须出示区级以上医院(含区级)出具的身体健康证明和人身意外伤害保险证明。
(三)严格审查资格,强化诚信考试
加强考试管理人员、考务人员的学习教育,严格考务管理,诚信招生。严禁违规议论、散布关于考试相关言论。加强考生诚信教育,做到文明诚信考试,对违反考试纪律的考生,当场取消考试资格,并视情节严肃处理。对违反考试纪律的工作人员和在测试过程中不按市、区教育行政部门规定执行的个人,按照中考有关纪律规定进行严肃处理。
以上内容最终解释权归般阳中学。
咨询电话:0533-5828016、0533-7016050。监督电话:0533-5828010。
六、救济途径
学校资助办按照资助政策,对被我校录取,符合资助条件的学生按照资助标准进行救济。
附件:
般阳中学2023年艺体特长生专业测试办法
一、书法专业
(一)测试时间:2023年6月18日上午8:30—11:30(二)测试地点:实验楼书法教室(三)测试内容:(1)临帖(指定统一内容:隶书、楷书任选一种)占50分;(2)创作(指定一首诗)占50分,满分100分。(四)注意事项:1.考生凭初中学业水平考试准考证参加测试。2.考生自备毛笔、毛毡等书写工具。3.由学校统一发放试卷纸(四尺三开)。4.考生在测试纸右上角填写考号与姓名,不得在试卷上做任何标记。5.测试时间180分钟,开考30分钟后不得进入考场,测试60分钟后方可离开考场。6.遵守考场纪律,态度端正。杜绝替考等一切作弊现象,一经发现取消测试资格。(五)评分标准:1.点画。点画清晰,线条挺拔有力,懂得“勒”法、“弩”法等基本笔法的使用和操作,懂得藏头护尾、提按顿挫、力在字中等书写要求,线条有明显的质感和力量感。(10—30分)2.结体。字形的整体效果结实大方,结体方法基本一致,每一个笔画都能自觉地成为全字的组合元素,各元素在组成字的时候有明显的互补、避让和穿插效果,结字有动感,字形生动活泼。(10—30分)3.整体。基本有了自己的书写风格,懂得章法布局、黑白关系等创作要求,创作出的作品能自觉将临摹与自我意识相结合,创作初步流露出创新倾向。(10—40分)
二、音乐专业
(一)测试时间:2023年6月18日上午8:30—11:30
(二)测试地点:艺术楼一楼排练厅
(三)测试内容:1.主项为声乐(唱法不限)的考生,副项必须为器乐(葫芦丝、口风琴、民谣吉他除外)2.主项为器乐的考生(葫芦丝、口风琴、民谣吉他除外)副项必须为声乐(唱法不限)3.模唱旋律、模打节奏4.总分100分,主项60分,副项30分,模唱旋律、模打节奏各5分。
(四)注意事项:1.考生凭初中学业水平考试准考证参加测试。2.声乐考生歌谱自带,只演唱一段带结束部分的歌曲。3.乐器考生除钢琴外,请自带乐器。4.模唱、模打进考场后抽签进行。老师弹奏两遍后考生用“啊”或“啦”模唱出旋律,用双手拍出节奏。5.主项、副项中必须有一项选择声乐。6.测试时要求提前一个序号进考场候考,错过考试时间不予重新安排考试。
(五)评分细则:1.声乐①有较好的声音条件,音质好,内在乐感好,给人以美感。(总分的20%)②音准好,节拍、节奏感好,吐词清楚,歌词演唱无误,整体把握好。(总分的20%)③演唱有呼吸支点,声音通畅,气息好,共鸣好,控制好,较为松弛,有一定的演唱技巧。(总分的20%)④演唱富有激情,表情好,强弱把握好;有独特的艺术风格;声情并茂,富有感染力。(总分的30%)⑤服饰、化妆得体,台风好,表演好,整体效果好。(总分的10%)2.器乐:①节奏准确,能完整地演奏乐曲(总分的30%);②演奏技术娴熟,乐曲抑扬顿挫,艺术性强(总分的30%);③表演性强,演、奏结合,并收到良好的艺术效果(总分的30%);④礼仪举止、舞台形象(总分的10%)。
三、舞蹈专业
(一)测试时间:2023年6月18日上午8:30—11:30
(二)测试地点:舞蹈排练厅
(三)测试内容:民族舞、古典舞、现代当代舞1.技巧:跳、转、翻等。2.成品舞。3.总分100分,其中技巧20分,成品舞80分。
(四)注意事项:1.考生凭初中学业水平考试准考证参加测试。2.成品舞音乐需放到U盘内,且U盘内只有一首音乐,mp3格式。3.测试时要求提前一个序号进考场候考,错过考试时间不予重新安排考试。
(五)评分细则:1.成品舞方面:基本功、技术性占该项总分20%;表演规范性、完整性占该项总分的60%,乐感、表现力得分为该项总分的20%。2.技巧方面:包括横叉,竖叉,站立搬前、旁、后腿,下腰、翻前桥、大跳、蛮子、平转等,考生可根据自身情况选择至少6项进行考试,评委根据完成度给予赋分。3.其他方面:女生身高不低于160cm,男生身高不低于170cm。
四、美术专业
(一)测试时间:2023年6月18日上午8:30——11:30(提前20分钟进入考场,请各位同学提前候场)
(二)测试地点:艺术楼
(三)测试内容及要求:1.内容:基础素描,满分100分。静物写生,以自然光照条件下的静物组合形式为主(学校提供照片)2.考核目的及要求:素描:考查考生对形体的比例、透视、结构、体积、空间、质感等方面的认识、理解和表现能力。3.具体要求:(1)构图、布局的合理性;造型概况明确,结构正确。(记分10%)(2)比例和透视关系合理;(记分20%)(3)画面中物体质感、量感表现正确(记分40%)(4)画面的整体黑、白、灰关系和虚实处理,有完整的视觉效果和主次关系。(记分30%)
(四)注意事项:1.考生凭初中学业水平考试准考证参加测试。2.考生要自备画具(画板、画架、画凳、素描用具等)3.学校统一发考试纸(一律为四开)4.考生只需在考试纸反面右下角填写考号与姓名,不得在试卷上做任何标记。5.考试30分钟后不得进入考场,考试30分钟后方可离开考场。6.考试期间遵守场内外纪律,态度端正。杜绝替考一切作弊现象,一经发现取消考试资格。
五、健美操专业
(一)考试时间:2023年6月18日早上8:30--11:30
(二)考试地点:般阳中学健美操(技巧项目)训练馆(学校报告厅一楼)
(三)考试内容:总分100分


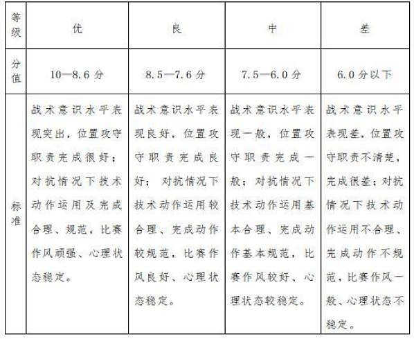
4.比赛(40分):评分标准:参照实战评分表,对考生的技术能力、战术能力、心理素质及比赛作风四个方面进行综合评定。按10分制打分,所打分数乘以4即最后得分。

说明:请及时关注微信公众号:淄博市淄川区般阳中学,了解招生及录取相关信息。