淄川区人民政府
淄川区教育和体育局
首页
政务公开
政府信息公开
公共企事业单位信息公开
淄川区洪山镇中心学校
财务信息
收费信息
标题:
洪山镇中心学校收费标准公开
索引号:
11370302MB2858318T/2026-5281227
文号:
发文日期:
2026-04-23
发布机构:
淄川区教育和体育局
洪山镇中心学校收费标准公开
发布日期:2026-04-23
字号:
大
中
小
|
打印
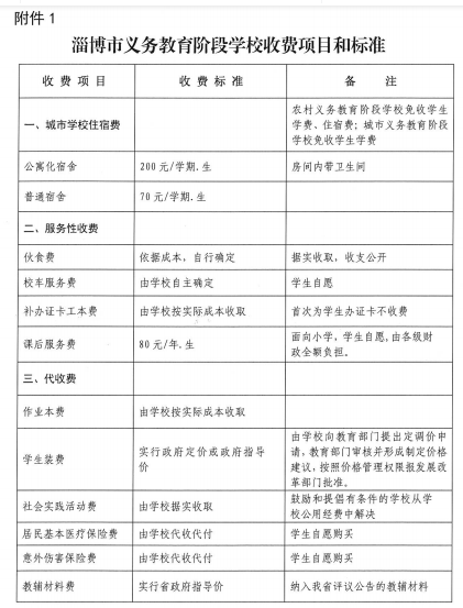
收费依据:
学校收费项目及标准,严格按照淄发改价格[2020]74号文件《关于规范公办中小学收费管理有关问题的通知》要求执行。
分享:
扫码使用手机浏览本页内容