淄川区人民政府
标题
淄川区人民政府办公室关于印发淄川区特种设备事故应急预案的通知发文机关
淄川区人民政府办公室
发文字号
川政办发〔2020〕10号
索引号
11370302004216167U/2020-5026496
成文日期
2020-09-04
发文日期
2020-09-05
主题分类
市场监管、安全生产监管-安全生产监管
有效性
失效
淄川区人民政府办公室
关于印发淄川区特种设备事故应急预案的通知
川政办发〔2020〕10号
各镇人民政府,各街道办事处,开发区管委会,区政府有关部门,有关单位:
《淄川区特种设备事故应急预案》已经区政府同意,现印发给你们,请认真组织实施。
淄川区人民政府办公室
2020年9月4日
(此件公开发布)
淄川区特种设备事故应急预案
目 录
1 总则
1.1 编制目的
1.2 编制依据
1.3 适用范围
1.4 工作原则
2 组织救援体系及职责
2.1 组织领导机构
2.2 工作职责
2.3 应急救援组织体系
3 预防与预警
3.1 预防
3.2 预警
3.3 预警级别及预警处理
4 应急响应
4.1 事故接报
4.2 事故预案分级响应程序
4.3 现场指挥和协调
4.4 应急救援结束
4.5新闻发布
5 特种设备事故的调查分析
6 应急保障
6.1 技术保障
6.2 队伍保障
6.3 经费保障
6.4 物资保障
6.5 医疗卫生保障
6.6 交通运输保障
6.7 治安保障
7 附则
7.1 奖惩
7.2 预案制定与修订
7.3 预案解释部门
7.4 预案实施时间
1 总则
1.1 编制目的
在本区发生特种设备事故时,迅速有效的实施抢险及善后处理工作,提高特种设备事故应急处置能力,规范特种设备事故应急处置和应急响应程序,防止误时误事情况的发生,确保应急响应工作科学、高效、有序实施,最大限度地预防和减少事故造成的人员伤亡和经济损失,制定本预案。
1.2 编制依据
依据《中华人民共和国特种设备安全法》《中华人民共和国安全生产法》《中华人民共和国突发事件应对法》《特种设备安全监察条例》(国务院令第549号)、《生产安全事故报告和调查处理条例》(国务院令第493号)、《生产安全事故应急条例》(国务院令第708号)、《山东省特种设备安全条例》(山东省第十一届人大常委会公告第113号)、《山东省突发事件应对条例》(山东省第十一届人大常委会公告第120号)、《特种设备事故报告与调查处理规定》(国家质检总局令第115号)、《山东省生产安全事故报告和调查处理办法》(省政府令第236号)、《特种设备特大事故应急预案》(国质检〔2005〕206号)、《山东省突发事件总体应急预案》(鲁政发〔2012〕5号)、《山东省突发事件应急预案管理办法》《山东省人民政府安全生产委员会办公室 山东省应急管理厅关于进一步加强和改进生产安全事故和自然灾害信息报告工作的通知》(鲁安办明电〔2018〕27号)、《山东省人民政府办公厅关于切实加强和改进安全生产类、自然灾害类突发事件信息报告工作的通知》(鲁政办字〔2019〕50号)、《山东省市场监督管理局关于印发山东省特种设备重特大事故应急预案的通知》(鲁市监特字〔2018〕139号)、《山东省市场监督管理局职能配置、内设机构和人员编制规定》《山东省人民政府办公厅关于印发山东省特种设备检验检测机构整合改革实施方案的通知》(鲁政办字〔2016〕109号)等法律法规及有关规定编制本预案。
1.3 适用范围
1.3.1 适用范围。本预案适用于在全区行政区域内发生的依法由市场监管部门监督管理的锅炉、压力容器、压力管道、电梯、起重机械、场(厂)内专用机动车辆、客运索道和大型游乐设施等危险性较大的特种设备(以下简称特种设备)事故(含特别重大事故、重大事故、较大事故、一般事故)的应急响应工作。
1.3.2 事故分级。按照发生特种设备事故的可控性、严重程度和影响范围,依据《中华人民共和国特种设备安全法》《中华人民共和国突发事件应对法》及《特种设备安全监察条例》,特种设备事故分为四级,依次为:特别重大事故(Ⅰ级)、重大事故(Ⅱ级)、较大事故(Ⅲ级)、一般事故(Ⅳ级)。
1.3.2.1 具备下列情形之一的为特别重大事故(Ⅰ级):
(1)特种设备事故造成30人以上死亡,或者100人以上重伤(包括急性工业中毒,下同),或者1亿元以上直接经济损失的;
(2)600兆瓦以上锅炉爆炸的;
(3)压力容器、压力管道有毒介质泄漏,造成15万人以上转移的;
(4)客运索道、大型游乐设施高空滞留100人以上并且时间在48小时以上的。
1.3.2.2 具备下列情形之一的为重大事故(Ⅱ级):
(1)特种设备事故造成10人以上30人以下死亡,或者50人以上100人以下重伤,或者5000万元以上1亿元以下直接经济损失的;
(2)600兆瓦以上锅炉因安全故障中断运行240小时以上的;
(3)压力容器、压力管道有毒介质泄漏,造成5万人以上15万人以下转移的;
(4)客运索道、大型游乐设施高空滞留100人以上并且时间在24小时以上48小时以下的。
1.3.2.3 具备下列情形之一的为较大事故(Ⅲ级):
(1)特种设备事故造成3人以上10人以下死亡,或者10人以上50人以下重伤,或者1000万元以上5000万元以下直接经济损失的;
(2)锅炉、压力容器、压力管道爆炸的;
(3)压力容器、压力管道有毒介质泄漏,造成1万人以上5万人以下转移的;
(4)起重机械整体倾覆的;
(5)客运索道、大型游乐设施高空滞留人员12小时以上的。
1.3.2.4 具备下列情形之一的为一般事故(Ⅳ级):
(1)特种设备事故造成3人以下死亡,或者10人以下重伤,或者1万元以上1000万元以下直接经济损失的;
(2)压力容器、压力管道有毒介质泄露,造成500人以上1万人以下转移的;
(3)电梯轿厢滞留人员2小时以上的;
(4)起重机械主要受力结构件折断或者起升机构坠落的;
(5)客运索道高空滞留人员3.5小时以上12小时以下的;
(6)大型游乐设施高空滞留人员1小时以上12小时以下的。
注:“以上”包括本数,“以下”不包括本数。
除前款规定外,国务院特种设备安全监督管理部门可以对一般事故的其他情形作出补充规定。
1.4 工作原则
1.4.1 以人为本,科学有序。特种设备事故应急响应工作,坚持以人为本,将保障人民财产安全、最大限度地减少人员伤亡和经济损失,科学有序地组织实施。
1.4.2 条块结合,属地为主。特种设备事故应急工作按照属地为主的原则,事故现场应急处置的领导和指挥以事故发生地镇(街道、开发区)为主,市场监管部门负责技术指导,积极协助做好应急处置工作。
1.4.3 统一领导,分级响应。特种设备特别重大事故的应急响应工作由国务院或者国务院授权的有关部门组织响应;重大事故的应急响应工作由省政府组织响应;较大事故的应急响应工作由市政府组织响应;一般事故的应急响应工作由区政府组织响应。
1.4.4 居安思危,预防为主。贯彻落实“安全第一、预防为主”的方针,坚持事故应急与预防工作相结合的原则,做好预防、预测、预警工作和常态下的风险评估、物资储备、队伍建设、装备完善、预案演练等工作。
1.4.5 快速反应,协调应对。有关单位在接到特种设备事故信息后,按照各自的职责快速作出反应,密切配合,信息互通,资源共享,协同应对。
2 组织机构及职责
2.1 组织领导机构
2.1.1 领导机构
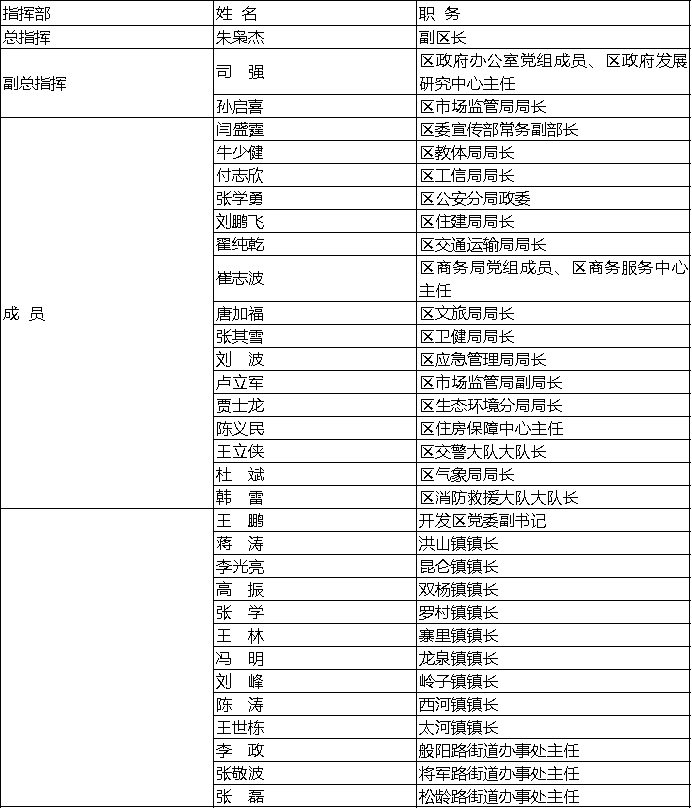
为加强全区特种设备重特大事故应急救援工作的组织领导,成立区特种设备事故应急救援指挥部(以下简称区指挥部),负责组织、协调、指挥全区特种设备事故应急救援工作。区指挥部由区政府分管副区长任总指挥,区政府办公室分管负责同志、区市场监管局局长任副总指挥。指挥部成员由区委宣传部、区法院、区检察院、区教体局、区工信局、区公安分局、区住建局、区交通运输局、区商务局、区文旅局、区卫健局、区应急管理局、区生态环境分局、区住房保障中心、区交警大队、区气象局、区消防救援大队和各镇(街道、开发区)主要负责人组成(见附件1)。
2.1.2 办事机构
区指挥部办公室设在区市场监管局,区市场监管局主要负责人兼任办公室主任,区市场监管局分管负责人任办公室副主任,各成员单位有关部门分管负责人和事故发生地镇(街道、开发区)分管负责人为办公室成员。
2.2 工作职责
2.2.1 区指挥部工作职责
负责组织全区特种设备事故应急救援演练,当发生特种设备事故时,按照分级响应原则成立现场指挥部,批准现场救援方案,组织指挥现场抢救。
2.2.2 区指挥部办公室工作职责
请示总指挥启动特种设备事故应急响应,具体落实特种设备事故应急救援工作;通知指挥部各成员单位立即赶赴现场,协调各成员单位的应急救援工作;及时向上级报告事故及应急救援工作情况。
2.2.3 区指挥部成员单位工作职责
(1)区委宣传部:组织协调各新闻单位对事故情况进行报道和对外发布通告,杜绝不符合事故事实的报道。
(2)区法院:依法打击各类特种设备事故中存在的违法犯罪活动,严惩严重刑事犯罪。
(3)区检察院:参与特种设备事故调查工作;负责对在事故中存在违纪行为的相关责任人进行监督执纪问责。
(4)区教体局:负责制定教育及体育领域特种设备突发公共事件应急预案,组织本行业领域突发事件应急处置。
(5)区工信局:负责对全区企业生产应急抢险物资进行组织调度。
(6)区公安分局:负责制定人员疏散和事故现场警戒预案。组织事故可能危及区域内的人员疏散、撤离,对人员撤离区域进行治安管理。
(7)区住建局:负责组织燃气经营企业特种设备事故的抢险救灾队伍,组织、参与燃气经营企业特种设备事故的调查处理工作。
(8)区交通运输局:负责协调道路运输企业做好疏散、撤离人员和救援物资的应急运力保障工作;按照区指挥部要求,开设管辖公路路桥绿色通道。
(9)区商务局:负责商贸系统内特种设备突发事件的应急管理和应急响应程序。
(10)区文旅局:负责文化旅游行业特种设备突发事件应对工作。
(11)区卫健局:负责制定受伤人员的救护及治疗应急预案。确定受伤人员救护及治疗的定点医院,培训相应医护人员;指导定点医院储备相应的医疗器材和急救药品;负责事故现场医务人员、医疗器材、急救药品的调配,组织现场救护及伤员转移。
(12)区应急管理局:负责对特种设备事故应急救援工作的指导、协调,参与特种设备事故的调查处理。
(13)区市场监管局:负责区指挥部办公室的日常工作;负责建立特种设备事故应急救援专家组,组织专家开展特种设备事故应急救援咨询服务活动;负责特种设备事故的上报和统计工作,协助、参与特种设备事故的调查处理。
(14)区生态环境分局:负责制定环境保护应急预案;负责事故现场空气、水源、土壤等的污染监测和预防工作。
(15)区住房保障中心:负责房屋安全突发事件应急预案制定及管理工作,组织本行业领域突发事件应急处置。
(16)区交警大队:负责制定交通处置应急预案;负责事故现场区域及周边道路的交通管制工作,禁止无关车辆进入危险区域,保障救援道路畅通。
(17)区气象局:负责制定气象服务应急预案;负责为事故现场提供风向、风速、温度、湿度、雨量、气压等气象资料。
(18)区消防救援大队:负责制定灭火预案,扑灭事故现场火灾;立足现有装备,积极控制易燃、易爆、有毒物质的泄漏,防止事故进一步扩大和恶化。
(19)各镇(街道、开发区):配合区指挥部实施特种设备事故应急救援;负责制定并实施本行政区域特种设备事故应急救援预案。
2.3 应急救援组织体系
区指挥部办公室作为特种设备事故应急救援专业协调指挥机构,在区指挥部的领导下,协调指挥区指挥部各职能部门、事发地镇(街道、开发区)、应急救援队伍及社会力量,开展特种设备事故应急救援工作。
3 预防与预警
3.1 预防
3.1.1 特种设备生产、经营、使用单位对特种设备安全全面负责,依法加强特种设备管理,及时开展风险排查和隐患治理,依法申请特种设备检验,落实安全管理制度,防范事故发生。
3.1.2 区市场监管部门应按照相关法律法规规定,严格履行特种设备安全监督管理职责,查处违规行为,要通过特种设备动态监管系统及时掌握特种设备安全信息,对安全隐患进行监控,发现一般以上安全事故隐患要责令设备使用单位整改,拒不整改的或超期整改的应报告上级主管部门和区政府。任何人发现特种设备安全隐患,应向区市场监管部门和其他相关部门及当地镇(街道、开发区)报告。
3.2 预警
区市场监管部门要不断完善特种设备动态监督管理体系,及早发现事故隐患,采取有效措施,防止事故发生。
3.2.1 特种设备生产、经营、使用单位对重大安全隐患要及时上报;特种设备处于异常和事故状态时,要立即采取有效措施并及时上报。
3.2.2 特种设备检验、检测机构及检验、检测人员在检验、检测中,发现特种设备存在严重事故隐患时,应当及时告知相关单位,并立即向区市场监管部门报告。
3.2.3 区市场监管部门要完善特种设备安全监管网络建设,充分发挥市场监管所和镇(街道、开发区)管理机构协管员以及大型企业、村、街联络员等社会力量的作用,及时掌握特种设备安全状况。
3.2.4 区市场监管部门要加强特种设备安全信息化建设,按照“谁负责、谁录入”的原则,及时将特种设备使用登记(变更、报停、报废)、定期检验、安全监察、行政执法等信息录入“山东省特种设备安全监督管理系统”,保证系统数据完整、准确。
3.3 预警级别及预警处理
3.3.1 预警级别
根据事故隐患的严重程度,预警分为以下四级:
Ⅰ级:发现可能造成特种设备特别重大事故的隐患;
Ⅱ级:发现可能造成特种设备重大事故的隐患;
Ⅲ级:发现可能造成特种设备较大事故的隐患;
Ⅳ级:发现可能造成特种设备一般事故的隐患。
3.3.2 预警报告
当出现以下情况,可能导致特种设备事故时,特种设备使用单位应及时向区市场监管局报告:
(1)化工企业火灾、爆炸事故;
(2)地震、台风、暴雨(雪)等气象灾害;
(3)其他可能引起特种设备事故的灾难。
区市场监管局接到可能导致特种设备事故的信息后,及时确定应对方案,通知有关单位采取相应行动预防事故发生,并按照预案做好应急准备;必要时要及时报告区政府总值班室。
4 应急响应
4.1 事故接报
特种设备发生事故后,事故发生单位或业主应当按照特种设备事故报告的有关规定,立即报区市场监管局和事故发生地镇(街道、开发区),同时报告区政府总值班室和区安委会办公室(区应急管理局)。区市场监管局接到事故报告后应立即派出安全监察人员赶赴现场核查情况,并向区指挥部总指挥报告。具体通讯联络方式为:
区政府总值班室:5182228
区市场监管局:5181581
区应急管理局:5181128
区公安分局值班电话:110
区交警大队值班电话:122
区消防救援大队值班电话:119
急救电话:120
4.2 事故预案分级响应程序
根据特种设备事故严重程度、可控性、救灾难度和影响范围,划分为Ⅰ级(特大)、Ⅱ级(重大)、Ⅲ级(较大)、Ⅳ级(一般)四个级别。
4.2.1 Ⅳ级响应
Ⅳ级(一般)响应启动后,由各镇(街道、开发区)和区有关部门、单位进行先期处置,区指挥部成员单位按照预案分工全力以赴开展救援,并及时向区指挥部报告救援情况。
4.2.2 Ⅰ级、Ⅱ级、Ⅲ级响应
Ⅲ级(较大)以上级别响应或超出区应急救援处置能力时,启动区级响应程序进行先期处置,同时报请市政府启动市级应急响应实施救援。
4.3 现场指挥和协调
4.3.1 事故现场救援组织
区指挥部根据事故的实际情况,成立下列救援专业组,并由区指挥部办公室和事故发生地镇(街道、开发区)具体负责协调、指挥。
(1)危险源控制组:负责在紧急状态下的现场抢险作业等。由消防队伍、专家组、企业义务消防抢险队伍组成,并由区消防救援大队负责,区应急管理局、区市场监管局、区住建局配合。
(2)伤员抢救组:负责在现场附近的安全区域内设立临时医疗救护点,对受伤人员进行紧急救治并护送重伤人员到医院进一步治疗。由具有相应能力的医院组成,并由区卫健局负责。
(3)安全疏散组:负责对现场及周围人员进行防护指导、人员疏散及周围物资转移等工作。由区公安分局、事故单位安全保卫人员和事故发生地镇(街道、开发区)有关人员组成,并由区公安分局负责。
(4)安全警戒组:负责布置安全警戒,禁止无关人员和车辆进入危险区域,在人员疏散区域进行治安巡逻,由区公安分局和区交警大队负责。
(5)环境污染监控组:负责对事故现场的空气、水源、土壤等的污染监测,提出防止污染进一步扩大的措施,由区生态环境分局负责。
(6)环境气象监测组:负责对事故现场的风向、风速、气压、温度、湿度、雨量等环境因素进行监测,为现场指挥救援工作提供环境气象参数,由区气象局负责。
(7)专家组:负责对事故应急救援提出应急救援方案,为现场指挥救援工作提供技术咨询服务。由区市场监管局、区住建局、区消防救援大队组成,并由区市场监管局负责。
4.3.2 现场救援工作程序及要求
(1)建立现场工作区域。应当根据事故的危害、天气条件(特别是风向)等因素,设立现场抢险救援的安全工作区域。
(2)封锁事故现场。严禁一切无关的人员、车辆和物品进入事故危险区域,开辟应急救援人员、车辆及物资进出的安全通道,维持事故现场的社会治安和交通秩序。
(3)设立人员疏散区。根据事故的类别、规模和危害程度,迅速地划分危险波及范围,提出事故周边居民和群众疏散的建议,由区指挥部下达人员疏散指令,事故发生地镇(街道、开发区)负责组织相关人员和物资安全撤离。
(4)抢救受害人员。及时、科学、有序地开展受害人员的现场抢救和安全转移,尽最大可能降低人员的伤亡、减少事故所造成的财产损失。
(5)控制危险源。根据发生事故特种设备的结构、工艺特点、危险介质以及所发生事故的类型,确认危险源,迅速开展技术检测,制定抢险救援的技术方案。对有毒有害介质可能造成的危害,要测定事故危害区域及程度,采取有针对性的安全技术措施,及时有效地控制事故的扩展,消除事故危害和影响,防止可能发生的次生灾难。
(6)控制事故现场。针对事故对人体、动植物、土壤、水源、空气已经造成和可能造成的危害,迅速采取封闭、隔离、清洗、化学中和等技术措施进行事故后处理,消除环境污染。
4.4 应急救援结束
同时具备下列条件时,专家组可建议区指挥部办公室按程序宣布特种设备事故应急救援结束:
(1)死亡和失踪人员已经查清;
(2)事故危害基本得到控制;
(3)次生事故因素基本消除;
(4)受伤人员基本得到救治;
(5)紧急疏散人员基本恢复正常生活秩序。
4.5 新闻发布
区指挥部组织或者协助做好特种设备事故信息的新闻发布工作。新闻发布应遵循准确把握、正确引导、注重效果、严格把关的原则,并按有关规定办理。
5 特种设备事故的调查分析
特种设备事故发生后,区人社、市场监管、应急管理、工信、住建、文旅、商务、住房保障等和公安、消防等部门要按照有关规定,积极组织协助开展现场取证和应急救援工作。协助上级事故调查组进行事故分析及事故调查工作。
6 应急保障
区指挥部各成员单位要按照职责分工和本预案的规定,切实做好应对特种设备事故的人力、物力、财力、交通运输、医疗卫生等工作,保证应急救援工作和受害群众的基本生活,确保恢复重建工作顺利进行。
6.1技术保障
区市场监管局应建立特种设备事故应急处置专家组、应急专业队伍及应急联络通信。加强对区特种设备资源信息的采集和调研,建立由区特种设备资源、相关应急预案资源等组成的信息库,搭建应急联络网,保障事故现场所需资源随时调用。
6.2 队伍保障
根据特种设备事故的情况和特点,由区市场监管局协调和指导有能力的企业建立应急救援队伍,报区政府批准后实施组建,并负责组织培训、教育和演练。相关管理部门和企业对应急救援单位的装备配置和日常管理负责,确保应急救援队伍拉得出、用得上。
6.3 经费保障
按照分级负担的原则,将特种设备事故应急救援工作所需经费列入同级财政预算,为应急救援工作提供必要的资金保障。
6.4 物资保障
区指挥部各成员单位要建立特种设备应急救援物资储备体系。救援储备应当实现布局、器材、快速出动、安全等方面的科学性,以保障特种设备事故应急处置工作的顺利进行。
6.5 医疗卫生保障
区卫健局应根据特种设备事故的伤害特点,组织协调医疗卫生机构为应急处置工作提供医疗救助的支持和保障。
6.6 交通运输保障
区交通运输局应根据特种设备事故的特点,保障应急处置所需物资、器材和人员等紧急运输。
6.7 治安保障
区公安分局根据特种设备事故的特点,加强治安保障,防止在发生特种设备事故时引发其他公共安全事件。
7 附则
7.1 奖惩
区政府对特种设备事故应急救援工作中做出突出贡献的单位和人员及时表彰奖励;对在救援工作中责任不落实、措施不到位、失职渎职的,依法追究相关职能部门直接责任人及负责人的责任。
7.2 预案制定与修订
本预案由区市场监管局制定,并根据特种设备应急救援需要,及时进行修订。
7.3 预案解释部门
本预案由区市场监管局负责解释。
7.4 预案实施时间
本预案自印发之日起实施。
附件:1. 指挥部组成人员联系表
2. 应急救援队伍通讯录
附件1
指挥部组成人员联系表

附件2
应急救援队伍通讯录
扫码使用手机浏览本页内容